UPC EETAC Bachelor's Degree in Telecommunications Systems and in Network Engineering. Bachelor's Degree in Aerospace Systems Engineering EEL

Lab10

Laboratory 11:

Communications, USART, WI-FI

Lab12

1. Specifications

1. Arduino

2. CSD_PICstick

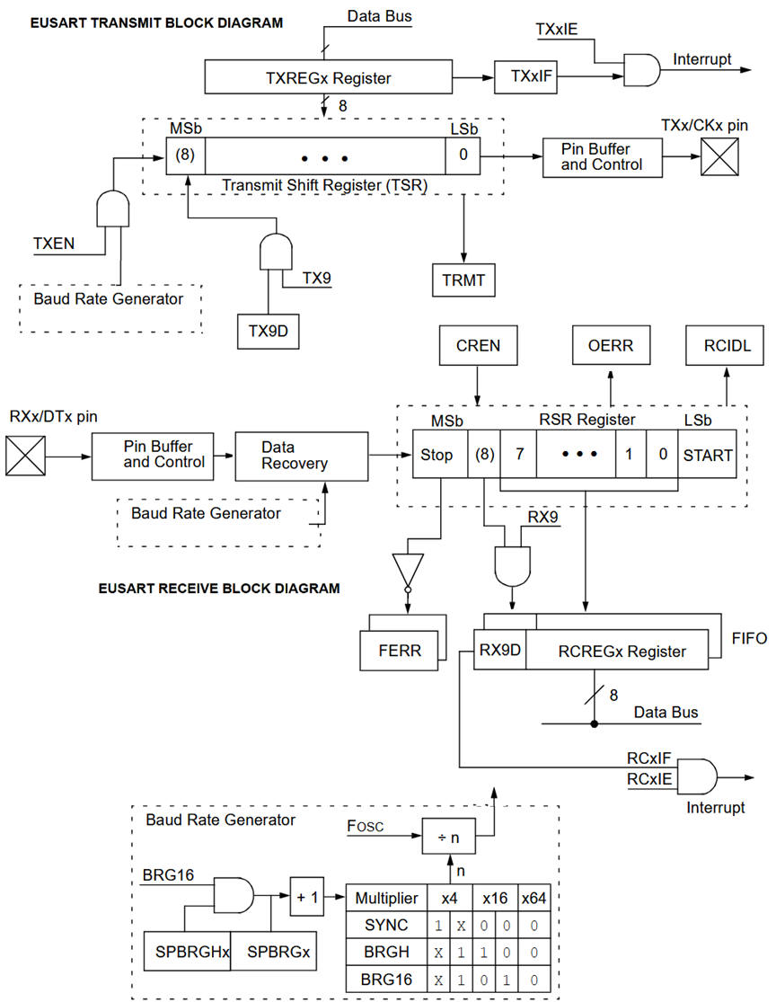
Start professional applications interfacing the PIC18F asynchronous serial peripheral the diagram of which represented in Fig. 1 is extracted from the datasheet.  

PIC18F EUSART

Fig. 2. The flexible PIC18F46K22 enhanced universal synchronous/asynchronous receiver/transmitter (EUSART) module architecture. This device can also operate as a synchronous communication device using one of the signals as a bidirectional data line and the other as a the communication clock.

We can use the serial port to connect a Wi-Fi network dongle.

 

Fig. 2.

An introductory tutorial project on serial communications is presented at USART.

 

2. Planning

Hardware

 


Software

 

3. Development and 4. testing

Hardware

 


Software

 


Topics in EMC

 

 

5. Prototyping

 

 

6. Reporting